Cinsel Taciz ve Saldırıya Karşı Destek
Kadın Sorunları Araştırma ve Uygulama Merkezi, öncelikli olarak, Üniversite’mizin öğrencilerinin cinsiyet eşitliği ilkesini algılamalarına ve bu konuda farkındalık kazanmalarına yardımcı olmak amacını taşımaktadır. Bu bağlamda Merkezin en önemli hizmetlerinden biri AKADEM’i (Atılım Üniversitesi Kadınlara Destek Merkezi) hukuksal destek vermek üzere faaliyete geçirmesidir.
- Kadınların kadın oldukları için yaşadığı ayrımcılık ve şiddet ya da buna yönelik tehlike karşısında kadınlara yol göstermeyi, bu çerçevede hukuksal destekte bulunmayı görev olarak üstlenmektedir.
- Özellikle üniversitede öğrenim gören kadın öğrencilerin yaşadığı taciz de içinde olmak üzere şiddet, ayrımcılık gibi kadın hakları ihlalleri konusunda öğrencilere yol göstermeye önem vermektedir.
- Hukuksal destek, kadınların kendilerine ilişkin hukuksal durumu görmelerine yardımcı olmayı, haklarını anlatmayı ve ilgili kurum ve kuruluşlara yönlendirmeyi ifade etmektedir. Başvuranlara ait kişisel bilgiler ifşa edilmemekte ve kişisel veri gizliliğine saygı duyulmaktadır.
Şiddetle Mücadelede Başvuru
Şiddetle Mücadelede İlkeler ve Koruyucu/Önleyici Faaliyetler
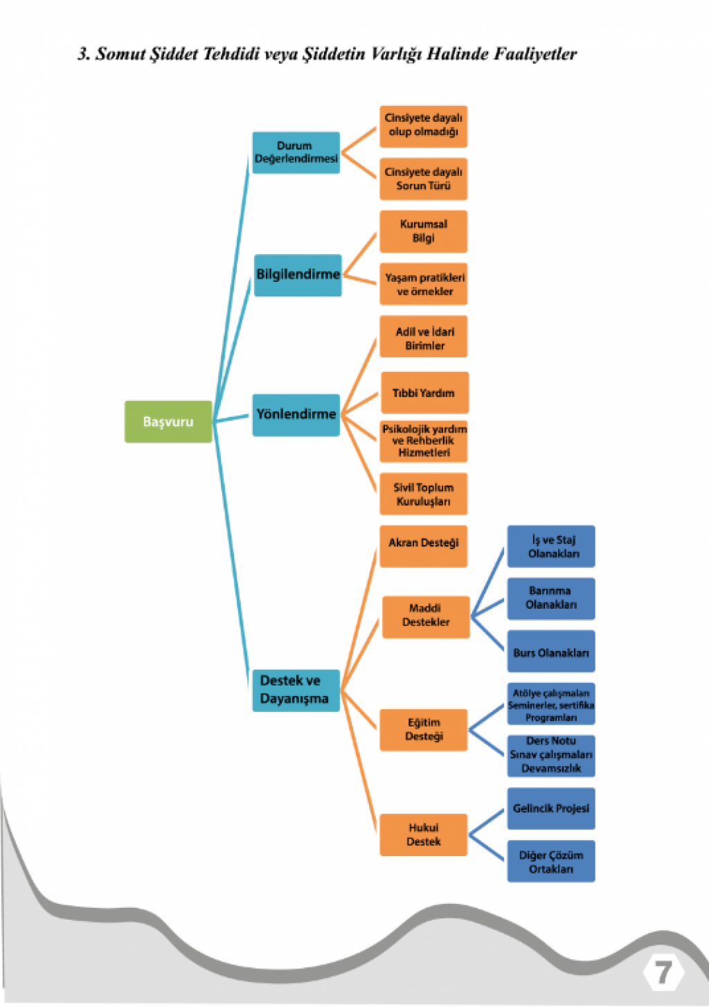
Somut Şiddet Tehdidi veya Şiddetin Varlığı Halinde Faaliyetler
