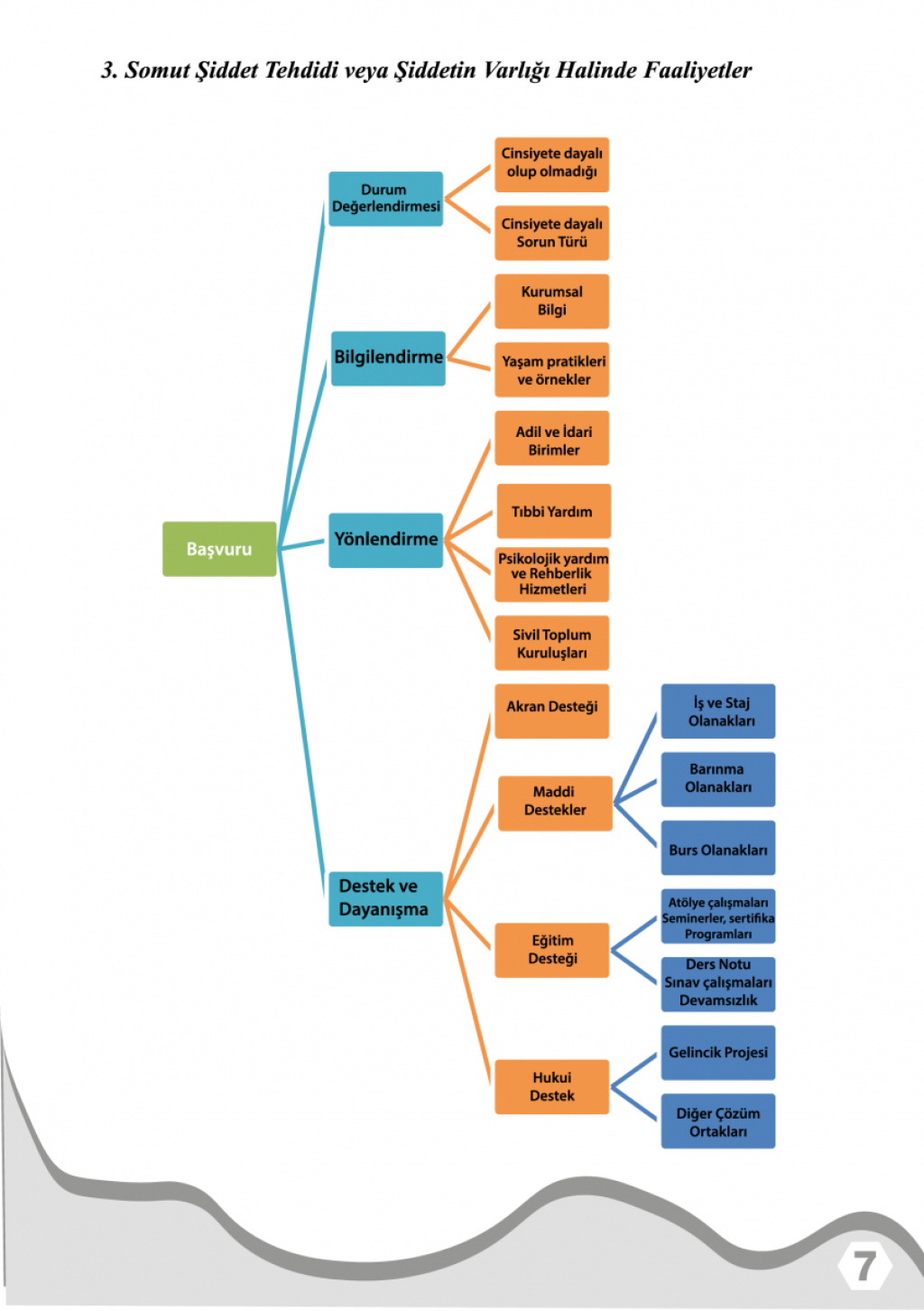
Toplumsal Cinsiyet Eşitliğine Duyarlı Üniversite Ortamı İçin Temel Bilgiler

Eşitlikte Atılım Projesi kapsamında 5 Nisan 2018 günü gerçekleştirilen "Şiddet Bilinci ve Cinsiyete Dayalı Şiddetle Etkin Mücadele" semineri kapsamında hazırlanan "Toplumsal Cinsiyet Eşitliğine Duyarlı Üniversite Ortamı İçin Temel Bilgiler" kitapçığının sayfalarını aşağıda inceleyebilirsiniz.